Лабораторные работы №1-3 по дисциплине: «Языки программирования». Вариант №9.
Лабораторная работа №1
по дисциплине: «Языки программирования»
Линейный вычислительный процесс
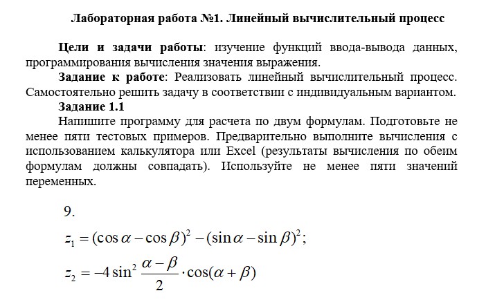
Лабораторная работа №1. Линейный вычислительный процесс
Цели и задачи работы: изучение функций ввода-вывода данных, программирования вычисления значения выражения.
Задание к работе: Реализовать линейный вычислительный процесс. Самостоятельно решить задачу в соответствии с индивидуальным вариантом.
Задание 1.1
Напишите программу для расчета по двум формулам. Подготовьте не менее пяти тестовых примеров. Предварительно выполните вычисления с использованием калькулятора или Excel (результаты вычисления по обеим формулам должны совпадать). Используйте не менее пяти значений переменных.
Лабораторная работа №2
по дисциплине: «Языки программирования»
Изучение разветвляющихся алгоритмов, операторов выбора, программирование разветвляющегося вычислительного процесса "Разветвляющиеся вычислительные процессы"
Лабораторная работа №2.
Изучение разветвляющихся алгоритмов, операторов выбора, программирование разветвляющегося вычислительного процесса "Разветвляющиеся вычислительные процессы"
Цели и задачи работы: изучение разветвляющихся алгоритмов, операторов выбора, программирование разветвляющегося вычислительного процесса.
Задание к работе: Реализовать разветвляющийся вычислительный процесс. Самостоятельно решить задачи в соответствии с индивидуальным вариантом.
Задание 2.1
Написать программу, которая по введенному значению аргумента вычисляет значение функции, заданной в виде графика. Параметры, необходимые для решения задания следует получить из графика и определить в программе.
Задание 2.2
Написать программу, которая определяет, попадает ли точка с заданными координатами X, Y в область, закрашенную на рисунке серым цветом. Результат работы программы вывести в виде текстового сообщения. Параметр R вводится с клавиатуры.
Лабораторная работа №3
по дисциплине: «Языки программирования»
Изучение циклических алгоритмов, операторов цикла, программирование циклического вычислительного процесса
Лабораторная работа №3
Изучение циклических алгоритмов, операторов цикла, программирование циклического вычислительного процесса
Цели и задачи работы: изучение циклических алгоритмов, операторов цикла, программирование циклического вычислительного процесса.
Задание к работе: Реализовать циклический вычислительный процесс. Самостоятельно решить задачи в соответствии с индивидуальным вариантом.
Задание 3.1.
Вычислить и вывести на экран или в файл в виде таблицы значения функции, заданной графически (см. лабораторная работа № 2, задание 1), на интервале от Xнач до Xкон с шагом dx. Интервал и шаг задать таким образом, чтобы проверить все ветви программы. Таблица должна иметь заголовок и шапку.
Задание 3.2.
Вычислить и вывести на экран в виде таблицы значения функции, заданной с помощью степенного ряда, на интервале от Xнач до Xкон с шагом dx с точностью ε. Таблица должна иметь заголовком и шапку. Каждая строка таблицы должна содержать значение аргумента, значение функции и количество просуммированных членов ряда.
